-
뮤스테이지(5극관 캐소드팔로워)의 노이즈감소 효과회로와 부품 2024. 10. 9. 14:24
얼마전 뮤스테이지(Mu-Stage)로 드라이브하는 300B 싱글앰프를 만들어 보고 알게된 내용을 별도 글로 남깁니다.
이 글에서는 뮤스테이지 회로내의 5극관 캐소드팔로워에 주목하려고 합니다.
뮤스테이지에 대해 간단히 설명하면,
뮤스테이지는 앨런 키멜이 1993년에 글래스오디오(현 오디오익스프레스)에 기고하면서 알려진 회로입니다.
하단 3극관과 상단 5극관의 조합으로 3극관의 뮤를 거의 완전히 게인으로 뽑을수 있습니다.
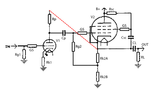
언듯 복잡해 보이는 회로지만 이를 보기 쉽게 재배치하면 아래와 같은 구조임을 알수 있습니다. 골격은 3극관 증폭후 5극관 캐소드팔로워로 출력하는 회로입니다. 2단으로 나뉘어진 일반적인 회로와 달리 3극관 플레이트 저항을 5극관 캐소드에 연결한것(빨간색 점선)이 결정적인 차이를 가져옵니다. 3극관에서 보면 5극관이 정전류원으로 작동하여 거의 무한대저항값의 부하가 되고, 3극관 뮤의 전부를 게인으로 만들수 있게 됩니다.
앰프 완성후 인상적인것은 스피커가 너무나 조용다는것 이었습니다.
어? 이건 노이즈 캔슬회로도 아닌데 왜 이리 조용하지? 싶었습니다.
음압 91dB 스피커로는 진공관앰프에서 흔히 들을수 있는 화이트노이즈 조차 거의 들리지 않습니다.
마치 반도체앰프같은 느낌이 들 정도였습니다.
실제로 잔류잡음을 측정하면 낮은 쪽이 0.016mV(A보정) 정도니 이 정도면 프리앰프 수준입니다.이런 효과가 도대체 어디에서 나오는지 검토하다가 5극관 캐소드팔로워에 이런 능력이 있다는것을 알게 되었습니다.
이것은 뮤스테이지를 떠나서 5극관 캐소드팔로워 회로의 특징이었습니다.
핵심은 스크린그리드의 스크린저항(Rsc)와 바이패스캡(Csc)입니다. 이것에 의해 노이즈감소 능력이 발휘됩니다.
바이패스캡을 캐소드가 아닌 접지에 연결하면 더욱더 노이즈가 감소합니다.
이때 게인은 조금 감소하지만 SBCCS에 버금가는 노이즈차단 능력을 보여줍니다..
시뮬레이션으로 뮤스테이지단을 확인해봤습니다.
전원에 리플노이즈를 강하게 줬지만 상당한 정도로 노이즈를 감소시키고 있었습니다.
1.
뮤스테이지와 비교대상으로 IXCP10M90S를 이용한 CCS부하 회로입니다. 6SL7의 동작조건은 동일하게 맞췄습니다.
뮤스테이지는 P-P 0.1V 입력에 뮤값 70에 해당하는 P-P 7V 출력이 나오고 있습니다.
CCS 역시 CCS 답게 뮤값에 근접한 높은 출력이 나오고 있습니다.
2.
전원에 노이즈로 10kHz P-P 10V 라는 매우 강한 신호를 투입했습니다.
뮤스테이지는 파형이 조금 일그러졌으나 대체로 원형을 유지하고 있는 반면 CCS쪽은 노이즈에 오염된 모습이 확연합니다.물론 저항부하였다면 더욱 심하게 오염됩니다.

3.
뮤스테이지 5극관 스크린그리드 바이패스캡을 접지로 내렸습니다.
게인이 약간 감소했지만 파형은 완벽히 유지되고 있습니다.
5극관 캐소드팔로워의 노이즈감소 효과와 관련해 검색해보니 역시 존브로스키의 글에는 참고할만한 내용이 있더군요.
3극관 캐소드팔로워는 흔히 사용되지만 5극관은 사용례가 거의 없습니다.
저도 뮤스테이지를 통해 처음 만들어 봤습니다.
조용한, 정숙한 앰프를 원하신다면 뮤스테이지를 추천합니다.'회로와 부품' 카테고리의 다른 글
LSB Totempol MK2 (0) 2024.11.20 LSB Totempol - 색다른 싱글 회로 이야기 (0) 2024.11.20 진공관 6DN7을 아시나요? (0) 2023.12.23 네오하브 회로에 대하여 (0) 2017.10.12 홍콩할배 트랜스 테스트 (0) 2014.03.31