-
반킬회로의 해석오류를 바로잡으며회로와 부품 2024. 11. 23. 18:37

인터넷 검색중 우연히 어느분의 블로그에서 반킬회로를 이상하게 해석하는것을 보게 되었습니다.
몇년전 글입니다만.....
위의 공개된 회로를 아래와 같이 조금 다른 방식으로 그렸는데 이를 푸쉬풀(PP)출력으로 잘못 해석하고 있습니다.
언듯보면 멀라드 위상반전회로와 비슷해 보이지만 두 회로는 완전히 다른 동작을 합니다.
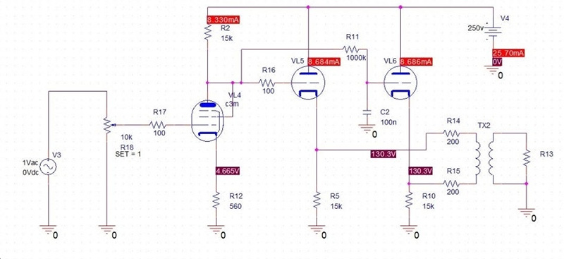
유사해 보이는 부분은 상단진공관에서 DC전압을 가져오는 저항과 커패시터입니다.
이는 로우패스필터입니다. 시정수가 거의 '0'Hz에 가까워서 DC전압만 가져옵니다.
당연히 두 회로에서 같은 역할을 합니다.
멀라드회로의 위상반전단은 차동증폭회로 입니다.
케소드저항을 공통으로 사용하며 케소드저항은 정전류와 유사하게 작동합니다.
로우패스회로의 역할은 상하단 진공관을 거의 같은 동작점으로 유지하는것입니다.
하단진공관은 로우패스필터에 의해 입력되는 신호가 없지만 차동증폭원리에 따라 상단진공관과 반대위상의 신호를 출력합니다.
이에비해 반킬회로는 캐소드팔로워 회로입니다.
상단진공관만 증폭동작(증폭율은 1이하)을 하고 하단진공관은 아무런 증폭작용을 하지 않으며 상단과 DC전압을 일치시키는 역할만 수행하는 일종의 저항입니다.
이는 푸쉬풀이 아니라 싱글이라는 뜻입니다.
출력트랜스 1차의 양단전압이 동일하므로 무전류타입 출력트랜스도 직결이 가능합니다.
이 부분이 반킬의 핵심입니다. 에어갭이 없어 특성이 좋은 1:1 트랜스를 출력트랜스로 사용할수 있습니다.'회로와 부품' 카테고리의 다른 글
직열관 교류점화 이야기 (0) 2025.01.30 간단히 만들어 쓰는 뮤팔로워 (0) 2024.11.23 LSB Totempol MK2 (0) 2024.11.20 LSB Totempol - 색다른 싱글 회로 이야기 (0) 2024.11.20 뮤스테이지(5극관 캐소드팔로워)의 노이즈감소 효과 (0) 2024.10.09